Turn WordPress into a Powerful Evidence Management Platform
Transform WordPress into a secure evidence management system with chain-of-custody tracking, Content Credentials integration, and court-ready exports. Perfect for legal professionals and investigative journalists.
The Digital Evidence Preservation Toolkit (DEPT) WordPress Plugin transforms WordPress into a secure, verifiable evidence management system, allowing teams to capture, authenticate, and manage digital content with built-in chain-of-custody tracking and court-ready exports.
Whether you’re an investigative journalist, a legal professional, or a compliance officer, our plugin ensures that every piece of digital evidence is verifiable and tamper-proof.
Key Features:
- ✅ Metadata Analysis – Automatically extract, verify, and log key metadata for every uploaded file.
- ✅ Content Credentials Integration – Display cryptographic proof of authenticity and authorship using Content Credentials technology.
- ✅ Chain of Custody Tracking – Ensure secure, tamper-proof documentation of every change, action, and transfer.
- ✅ Court-Ready Exports – Generate reports in legally admissible formats with a verifiable audit trail.
- ✅ Seamless WordPress Integration – Works with existing media libraries, post types, and workflows.
- ✅ Conflict-Free Collaboration – Multiple team members can work simultaneously without data loss or conflicts.
How It Works
Built with PHP and TypeScript, the DEPT WordPress Plugin integrates with your WordPress CMS and enables automatic tracking and verification of all content changes.
Using SHA-256 and CID hashing as well as a tamper-evident, append-only immutable database, each modification's provenance is recorded and tracked. The goal: to make your diligent research auditable and verifiable.
Through their familiar Wordpress user interface, users can annotate, track revisions, and generate court-admissible reports with full chain-of-custody documentation.
For multimedia and enhanced proof of authorship, the plugin incorporates Content Credentials (C2PA), ensuring that all media includes secure, verifiable identity markers.
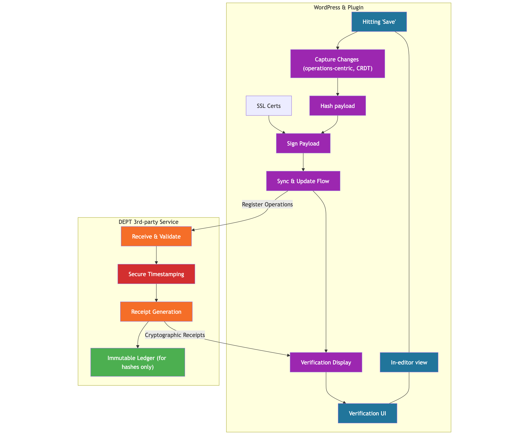
The plugin uses Conflict-free Replicated Data Types (CRDT) to handle conflicts between revisions, caused by several authors. Every edit is captured as a cryptographically signed operation with unique identifiers and logical timestamps. This enables:
- A complete audit trail – Every edit is individually tracked and verifiable;
- Automatic conflict resolution – Changes from multiple editors merge without conflicts;
- Bandwidth efficiency – Only the minimal necessary data is transmitted during synchronization.
High Level Architecture
The plugin's architecture places content provenance and legal verification at the forefront:
- Each edit operation is individually signed before leaving the WordPress site;
- Operations are stored in a tamper-evident sequence;
- Operations synchronize with our secure verification service;
- Merkle tree verification ensures that all operations remain unaltered;
- Cryptographic receipts provide court-admissible proof of content authenticity.

Access the WordPress plugin and stay informed
Reach out to <hi@digitalevidencetoolkit.org> or subscribe to our newsletter: